每
日
讀
經
真耶穌教會 中南區辦事處
最新消息
教區公文
教區行事曆
活動公告
活動相片
禱告年主題
安排表管理
教區介紹
資源分享
友站連結
最新消息
教區公文
教區行事曆
活動公告
活動相片
禱告年主題
安排表管理
教區介紹
資源分享
友站連結
最新消息
首頁
最新消息
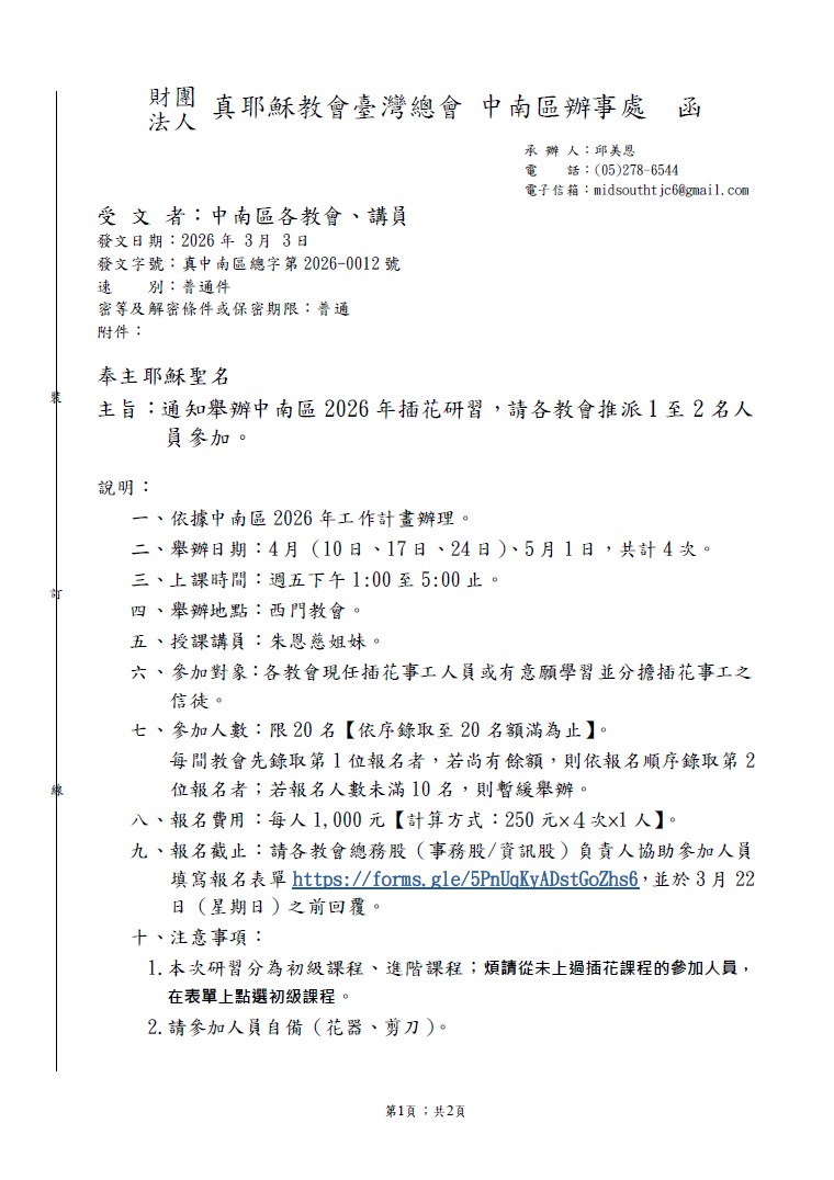
0410中南區插花研習(四個梯次)
2026-04-10
|
0410中南區插花研習(四個梯次)
中南區2026年插花研習.pdf
返回
true